Diskominfo Kota Mataram
Gerai terpadu yang menghadirkan berbagai layanan lintas instansi Pemerintah Kota Mataram, Pemerintah Provinsi NTB, Kementerian/Lembaga, BUMN/BUMD dalam satu lokasi untuk pelayanan yang cepat, nyaman, transparan dan akuntabel.ss
Profil & Sejarah
Dinas Komunikasi dan Informatika (Diskominfo) Kota Mataram merupakan Perangkat Daerah yang dibentuk untuk memenuhi ketentuan Peraturan Pemerintah Nomor 41 Tahun 2007 tentang Organisasi Perangkat Daerah dan melaksanakan Peraturan Daerah Kota Mataram Nomor 15 Tahun 2016 tentang Pembentukan dan Susunan Perangkat Daerah Kota Mataram. Dengan memperhatikan kebutuhan pelayanan masyarakat sebagaimana hasil analisa Tim Analisis Jabatan dan Pengukuran Beban Kerja dalam rangka pengembangan dan pengelolaan Teknologi Informasi dan Komunikasi, maka dibentuklah Dinas Komunikasi dan Informatika Kota Mataram.
Dinas Komunikasi dan Informatika Kota Mataram sesuai dengan Peraturan Walikota Mataram Nomor 49 Tahun 2016 tentang Kedudukan, Susunan Organisasi, Tugas dan Fungsi serta Tata Kerja Dinas Komunikasi dan Informatika Kota Mataram dengan perubahan Peraturan Walikota Nomor 48 Tahun 2020 tentang Kedudukan, Susunan Organisasi, Tugas dan Fungsi serta Tata Kerja Dinas Komunikasi dan Informatika Kota Mataram, diharapkan mampu memenuhi tuntutan masyarakat dalam rangka memberikan pelayanan di bidang komunikasi dan informasi.
Bidang layanan Diskominfo meliputi pengelolaan informasi dan komunikasi publik, penyelenggaraan e-Government, persandian, dan statistik kepada masyarakat sehingga penyelenggaraan pemerintahan dapat berjalan transparan dan akuntabel sesuai dengan era keterbukaan informasi. Pada akhirnya, hal ini bertujuan untuk meningkatkan kesejahteraan masyarakat serta mendorong implementasi e-Government, yaitu penyelenggaraan kepemerintahan berbasis elektronik yang meningkatkan kualitas pelayanan publik secara efisien, efektif, dan interaktif. Konsep ini merupakan sinergi antara penyelenggaraan pemerintahan dengan pemanfaatan teknologi informasi melalui kesiapan infrastruktur dan sumber daya aparatur sebagai pelayan masyarakat.
Tugas Pokok & Fungsi
Tugas Pokokss
Membantu Walikota melaksanakan urusan pemerintahan yang menjadi kewenangan daerah serta tugas pembantuan di bidang komunikasi dan informatika, meliputi: Pengelolaan Informasi dan Komunikasi Publik, Penyelenggaraan e-Government, Persandian, dan Statistik.
Fungsi
- Merumuskan kebijakan sesuai dengan lingkup tugasnya.
- Melaksanakan kebijakan sesuai dengan lingkup tugasnya.
- Melaksanakan evaluasi dan pelaporan sesuai dengan lingkup tugasnya.
- Melaksanakan administrasi dinas sesuai dengan lingkup tugasnya.
- Melaksanakan fungsi lain yang diberikan oleh Walikota.
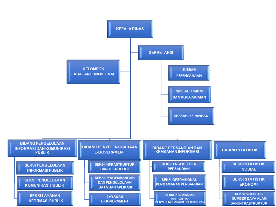
Bidang dan Seksi
1. Bidang Pengelolaan Informasi dan Komunikasi Publik
- Seksi Pengelolaan Informasi Publik
- Seksi Pengelolaan Komunikasi Publik
- Seksi Layanan Informasi Publik
2. Bidang Penyelenggaraan e-Government
- Seksi Infrastruktur dan Teknologi
- Seksi Pengembangan dan Pengelolaan Data dan Aplikasi
- Seksi Layanan e-Government
3. Bidang Persandian dan Keamanan Informasi
- Seksi Tata Kelola Persandian
- Seksi Operasional Pengamanan Persandian
- Seksi Pengawasan dan Evaluasi Penyelenggaraan Persandian
4. Bidang Statistik
- Seksi Statistik Sosial
- Seksi Statistik Ekonomi
- Seksi Statistik Sumber Daya Alam dan Infrastruktur
Struktur Organisasi
Ditapkan melalui Keputusan Kepala Diskominfo Kota Mataram
Alur Pelayanan
Alur pelayanan Diskominfo memandu pemohon dari informasi awal.

Kategori Layanan Utama
Layanan Jaringan
Akses internet kabel & wireless untuk pegawai dan tamu Diskominfo.
Layanan Email Dinas
Pembuatan dan pengelolaan email dinas @mataramkota.go.id.
Layanan Hosting & Sub Domain
Penyediaan hosting website/aplikasi dan subdomain mataramkota.go.id.
Layanan Website & Sistem Informasi
Pembuatan website dan sistem informasi lingkup Pemkot Mataram.
Layanan Aplikasi Rekomendasi TIK
Rekomendasi pengadaan barang/jasa TIK melalui aplikasi rekomendasi.
Layanan Aplikasi Digitizer
Pembuatan akun pengguna/admin perangkat daerah di aplikasi digitizer.
Layanan Helpdesk TI
Aduan kendala teknis dan dukungan untuk layanan berbasis elektronik.
Layanan Aplikasi PPID
Permohonan & publikasi informasi sesuai UU Keterbukaan Informasi Publik.
Layanan SP4N-LAPOR!
Pengaduan masyarakat terintegrasi nasional via lapor.go.id.
Layanan IT Security Assessment
Penilaian kerentanan dan keamanan sistem informasi Pemkot.
Layanan MATARAMKOTA-CSIRT
Tim respons insiden keamanan siber untuk OPD Pemkot.
Layanan Tanda Tangan Elektronik
Penerbitan sertifikat elektronik ASN Kota Mataram (BsRE-BSSN).
Layanan Data Urusan SKPD
Pengolahan data dasar SKPD untuk data sektoral.
Layanan Satu Data Kota Mataram
Permintaan dan penyebarluasan data sektoral Kota Mataram.
Sarana & Prasarana
Free WiFi untuk Tamuk
Pelayanan Disabilitas
Musholla
Toilet
CCTV (Keamanan)
Ruang Rapat & Videoconference
Helpdesk / Loket Layanan TIK
Parkir Kendaraan (Mobil & Motor)
Jam Operasional
- Senin – Kamis: 19.00 – 17.00 WITA
- Jumat: 09.00 – 11.00 WITA
Kontak
- Alamat: Jl. H. Lalu Mujitahid No.1, Kota Mataram, Nusa Tenggara Barat, Indonesia
- Telepon: (0370) 649350
- Email: diskominfo@mataramkota.go.id